首页
协会介绍
协会简介
协会章程
理事会
监事会
分支机构
陕西省信息通信行业协会通信工程建设专业委员会
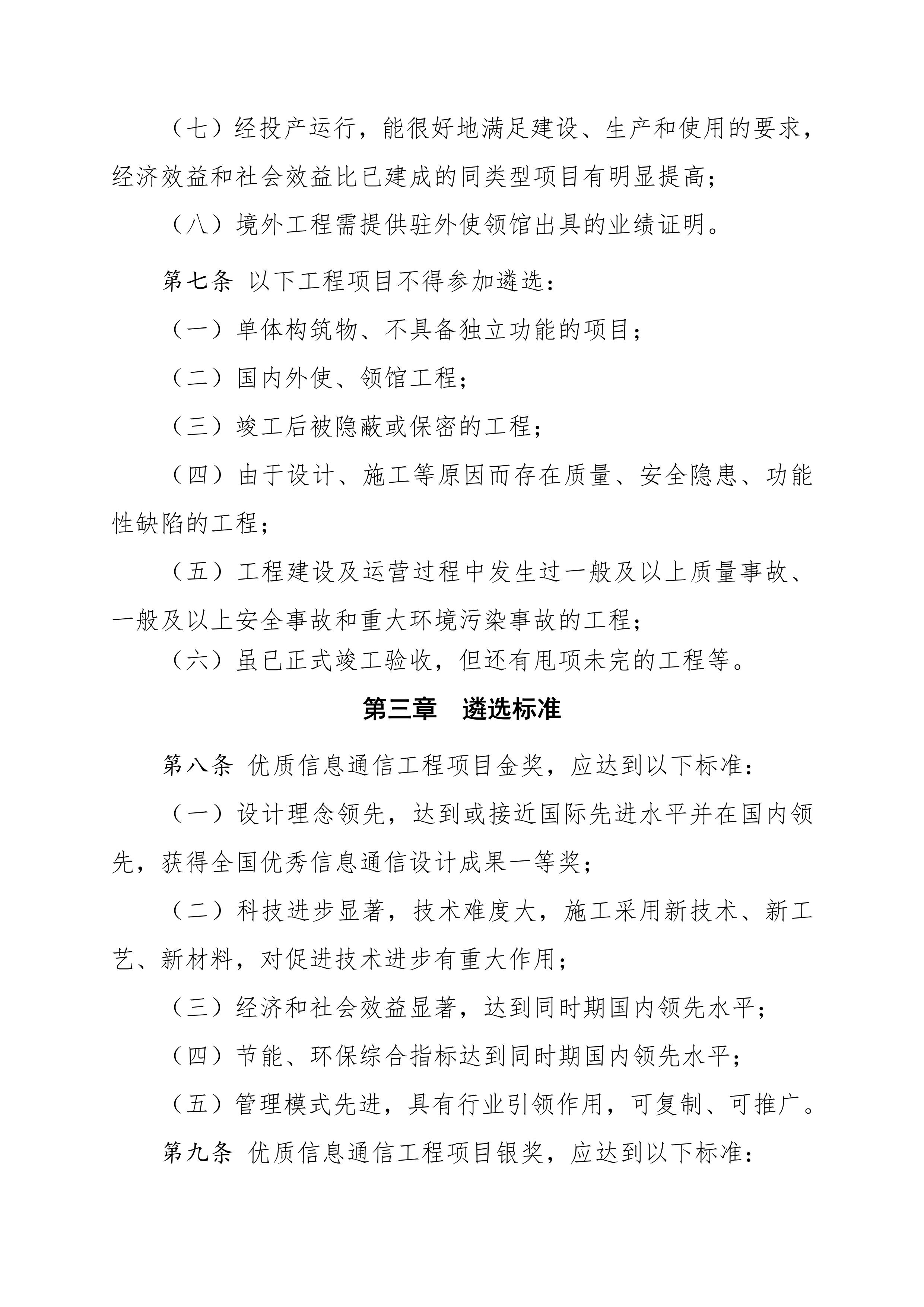
陕西省信息通信行业协会电信用户委员会
陕西省信息通信行业协会校企合作委员会
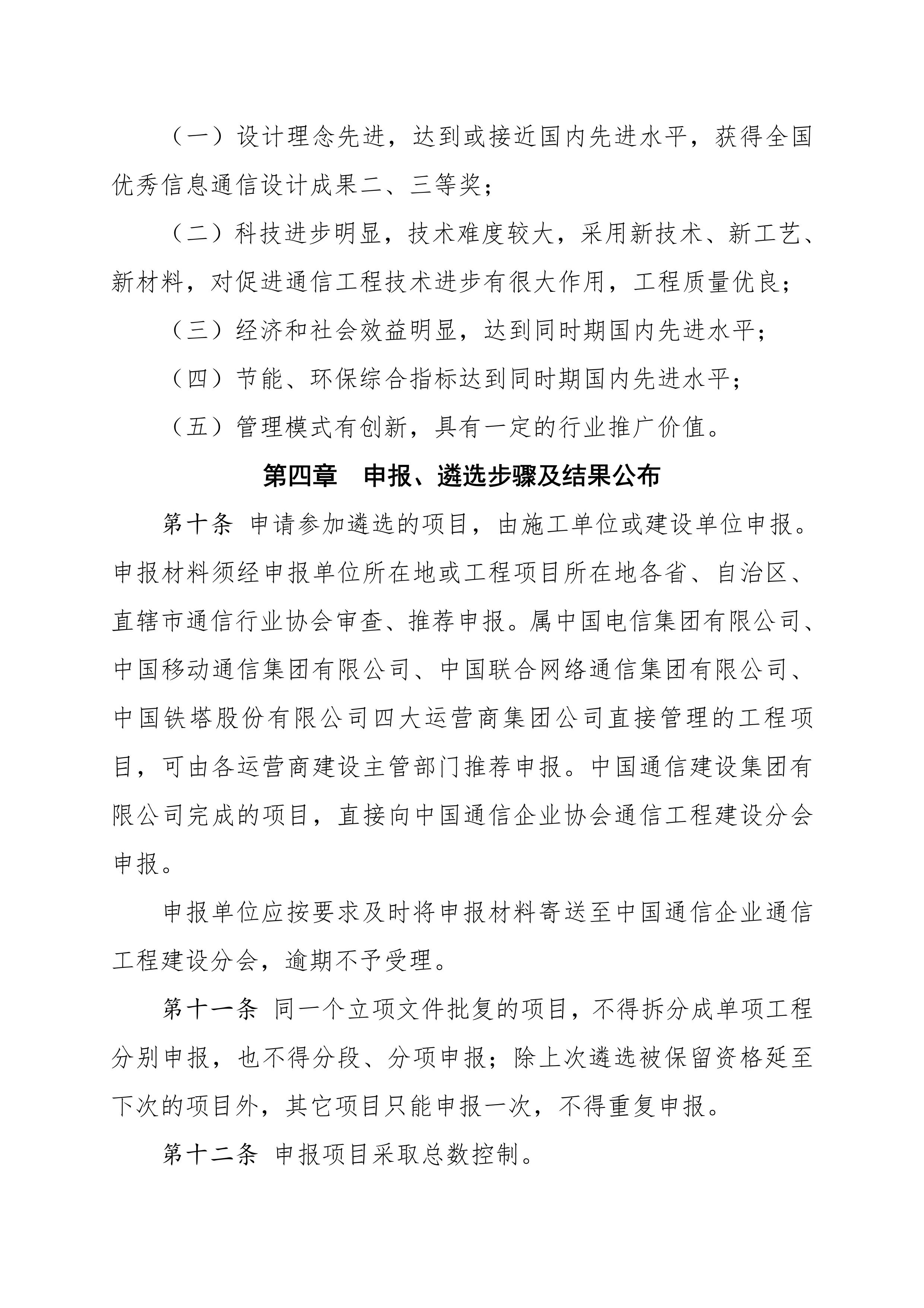
陕西省信息通信行业协会信息通信服务工作委员会
派出机构
秘书处
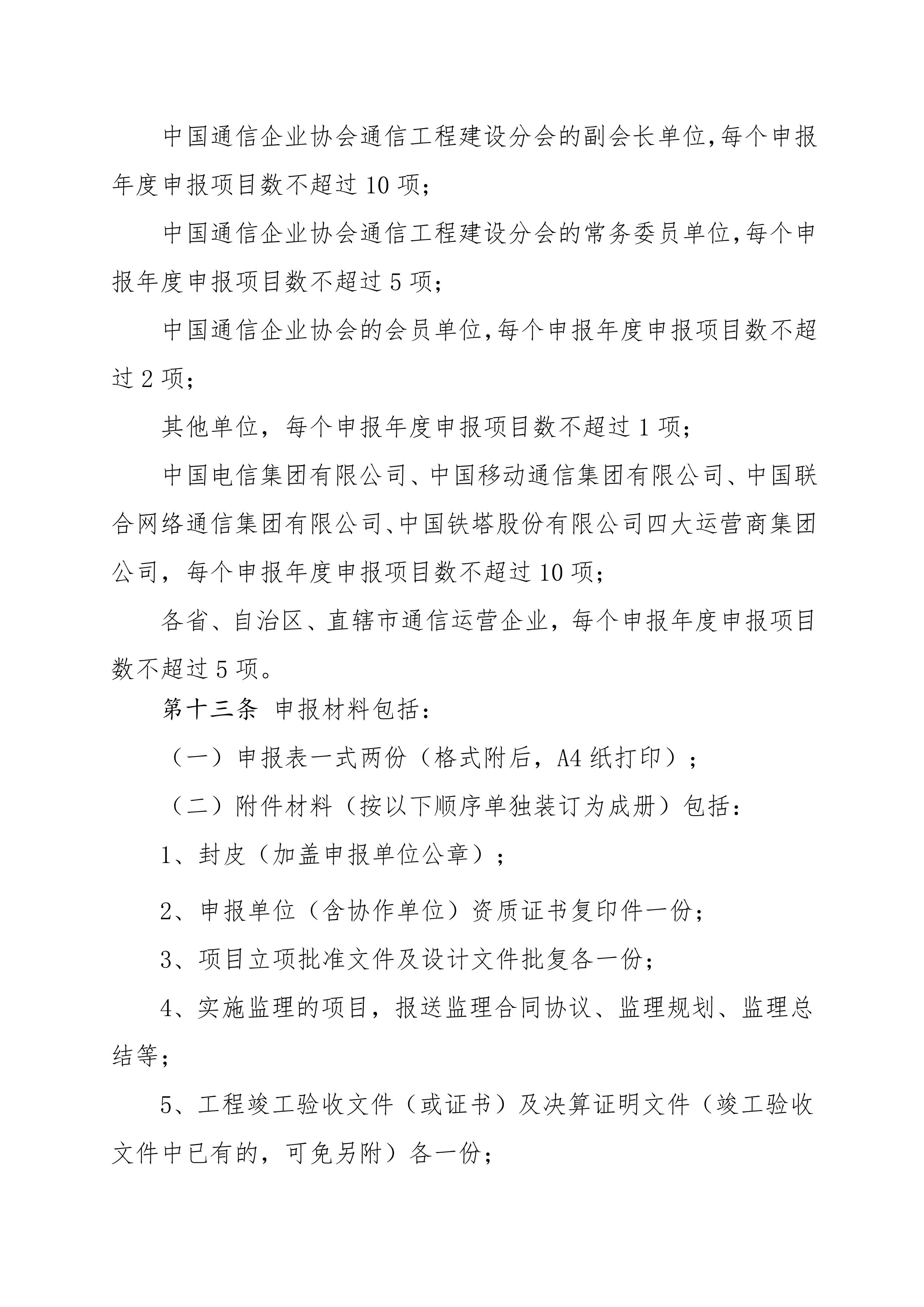
管理制度
会员单位
会员名录
会员简介
优质服务创建
用户满意企业
星级服务现场
质量信得过班组
行业信用评价
工作动态
行业信用评价
管理办法
申请流程
评价结果
通信职业技能
职业技能竞赛
技能等级认定
管理办法
申请流程
认定结果
通信工程建设
工作动态
服务能力评价
管理办法
申请流程
评价结果
通信网络安全
工作动态
能力评定与认证
通信网络运营
工作动态
培训与考试
申请入会
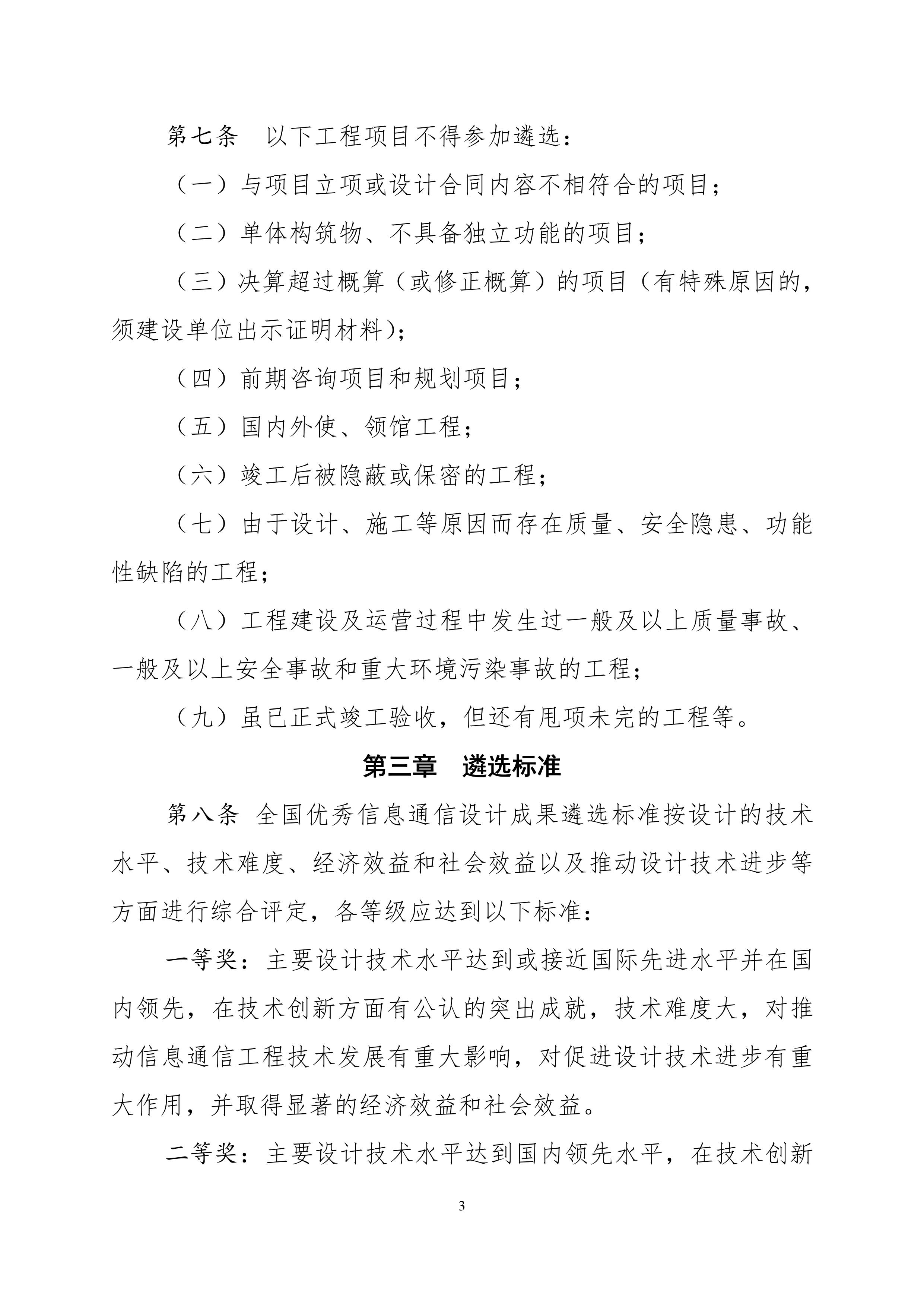
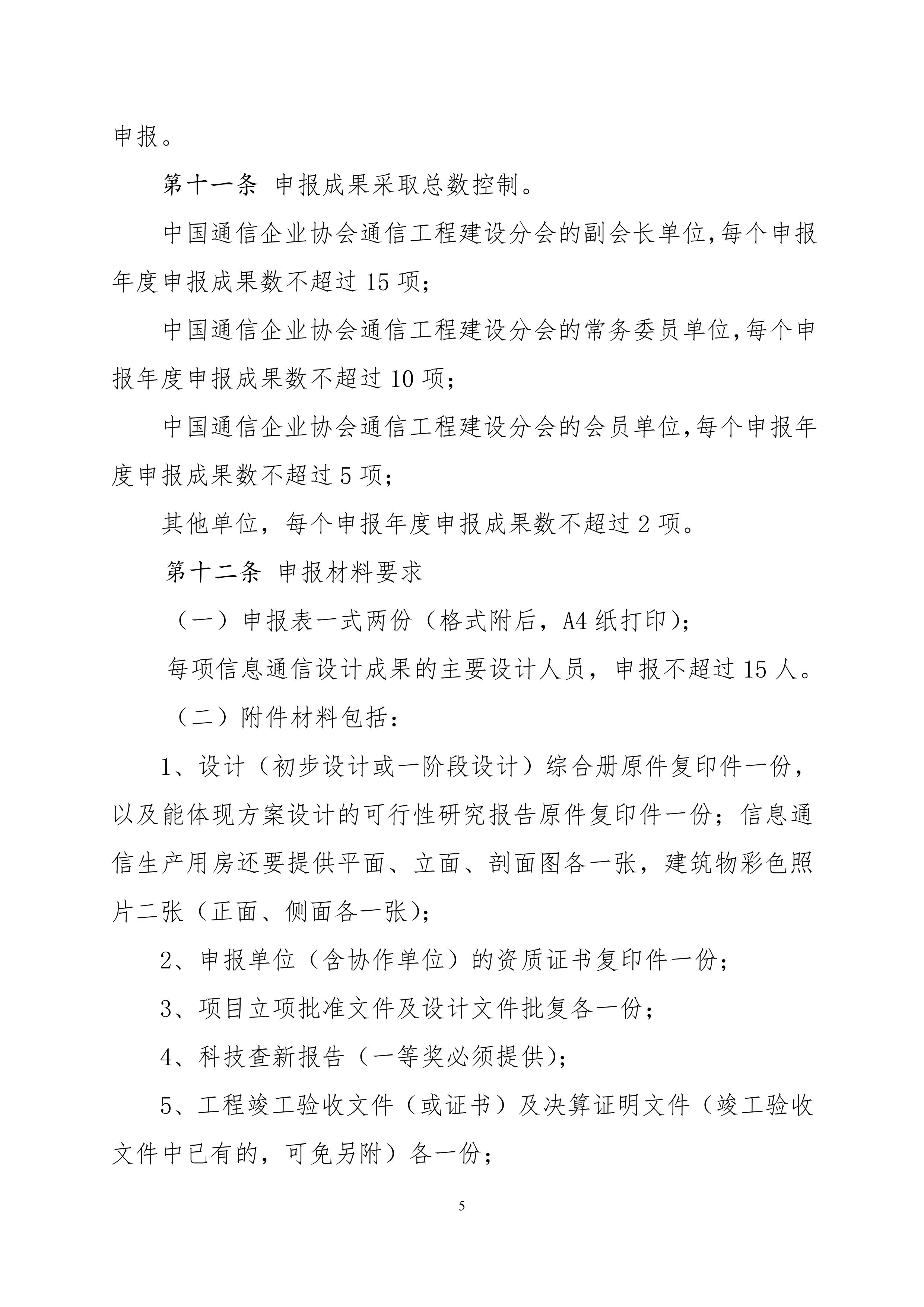
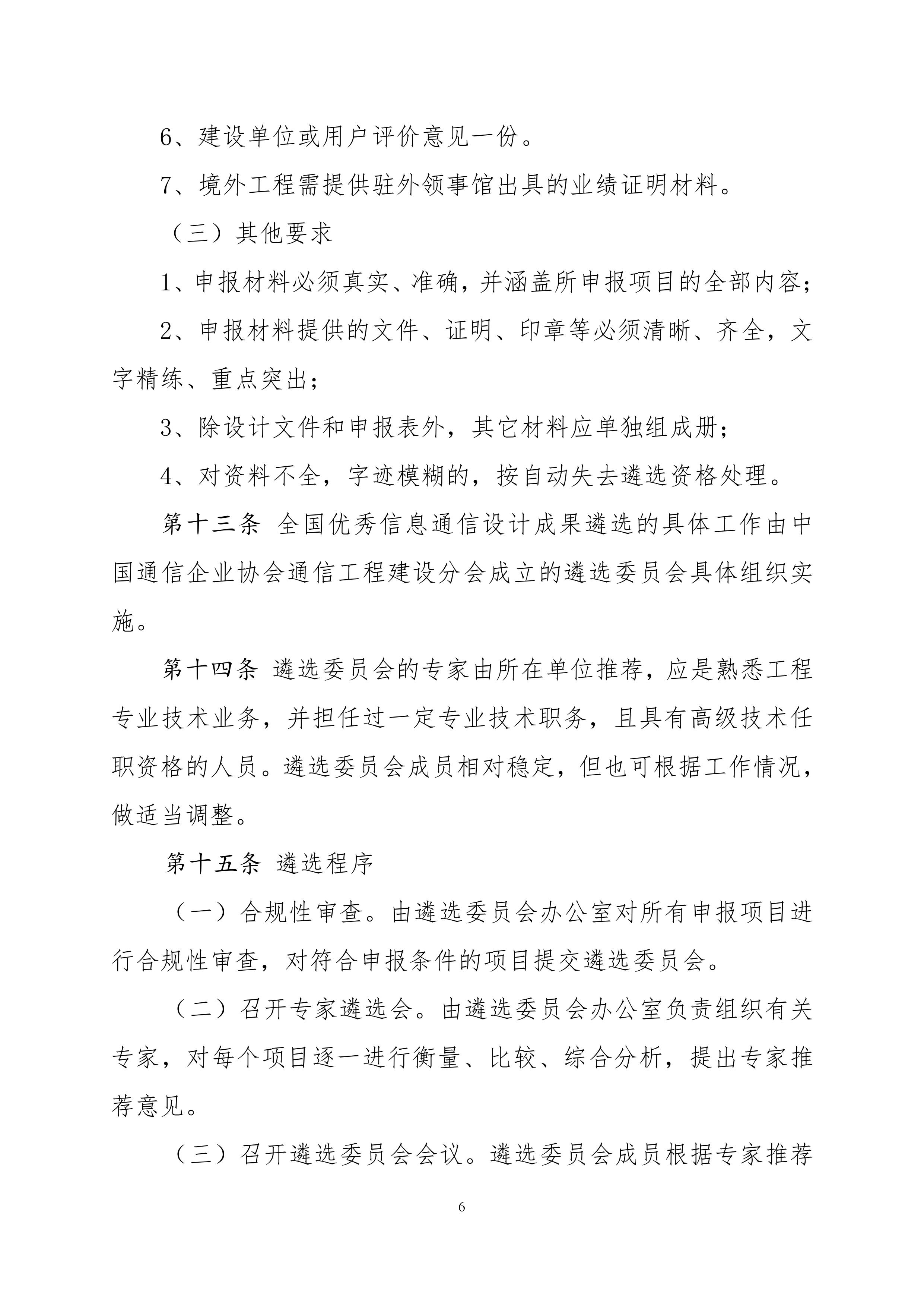
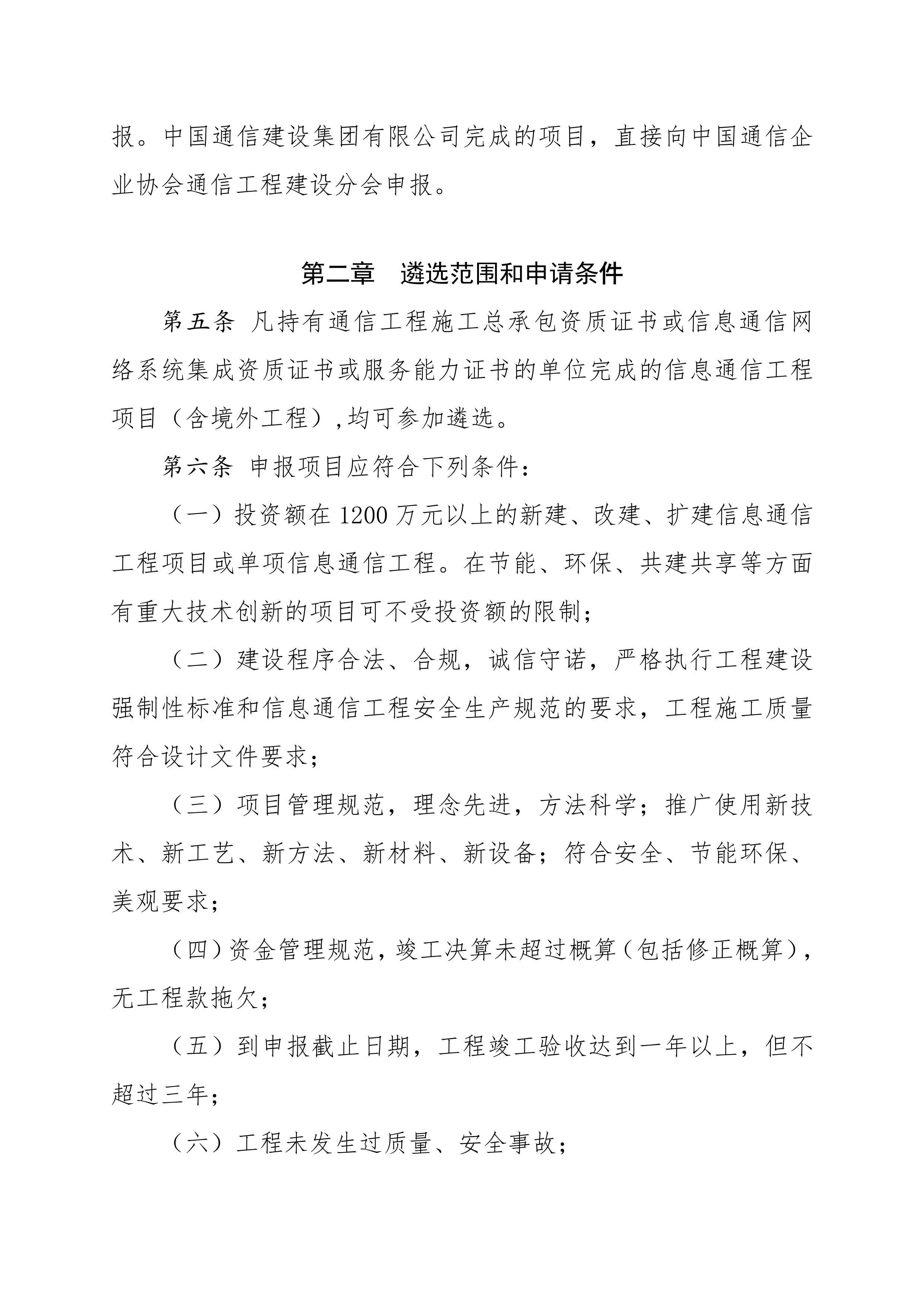
关于开展2018年度全国优秀信息通信工程建设项目遴选推荐工作的通知
来源:陕西省信息通信行业协会
日期:2018-06-01
点击:5037
属于:优质工程
点击下载电子文件
以下为文件预览:
上一:
关于公布2018年度全国优秀信息通信工程建设项目遴选结果的通知
下一:
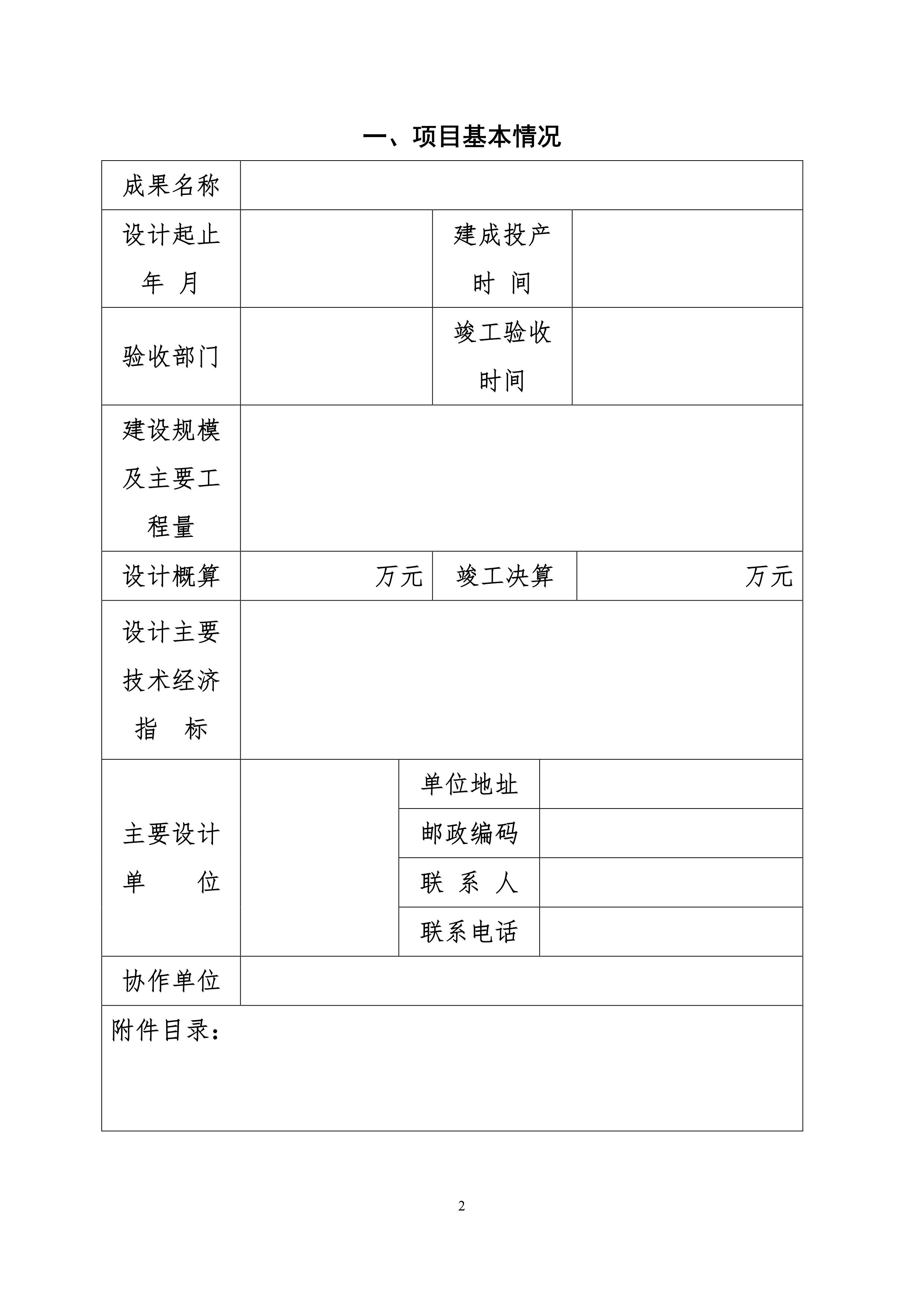
全国优秀信息通信设计成果申报表
陕西省信息通信行业协会版权所有
陕ICP备07000143号-1